Cross-Border E-commerce Shangrui Technology Ventures into the Beijing Stock Exchange; Decline in Revenue Share from Proprietary Brands and Concerns Over Innovation Spark Doubts

robot
Abstract generation in progress

Daily Economic News Reporter: Chen Qing    Editor: Yang Jun

Recently, cross-border e-commerce company Shangrui Technology Co., Ltd. (hereinafter referred to as Shangrui Technology) is rushing to list on the Beijing Stock Exchange.

The Daily Economic News reporter noticed that during the reporting period (2022~2024 full years and the first half of 2025, the same below), Shangrui Technology’s revenue and net profit continued to rise. However, behind this growth are massive sales expenses overwhelming R&D investment and a continuous decline in the proportion of revenue from its own brands. This phenomenon contrasts sharply with the company’s self-description as a high-tech enterprise “driven by product innovation and full-chain digital capabilities.” Recently, the Beijing Stock Exchange sent an inquiry letter to the company regarding its innovation and other issues.

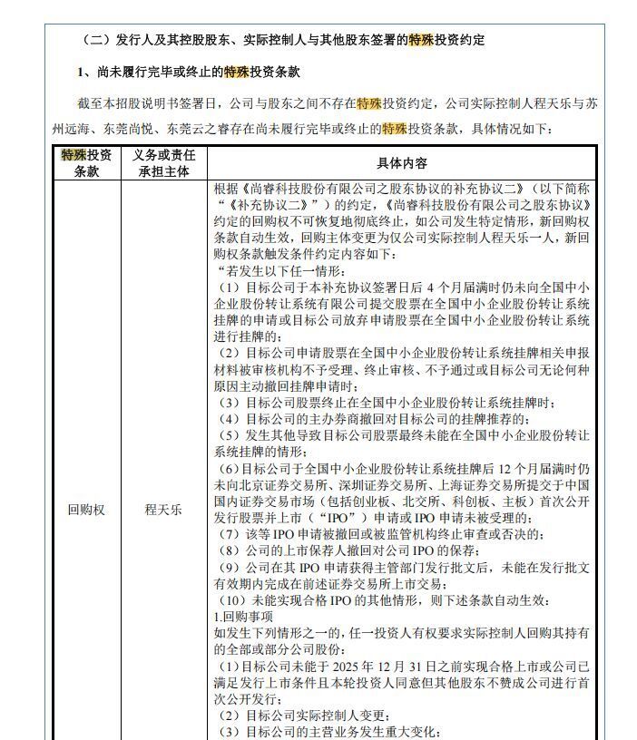
Repurchase terms overdue but unresolved

Shangrui Technology was established in 2011, jointly funded by Cheng Tianle and several individuals, with an initial registered capital of only 500,000 yuan. After more than ten years of development, the company has become a consumer-focused independent brand cross-border e-commerce enterprise centered on functional apparel, home living, digital technology, and maker hardware.

From the equity structure, the company’s controlling shareholder is Dongguan Banfu, holding 29.11%; the actual controller Cheng Tianle directly holds 19.10%, controlling a total of 48.21% of voting rights.

Cheng Tianle, now 45 years old, has a rich background, from website promotion manager to key account manager at Shanghai Yibei Network Information Service Co., Ltd., then sales director at Zebao Network, and ultimately rooted in Shangrui Technology, serving as chairman and general manager for a long time.

In the equity puzzle of Shangrui Technology, besides the actual controller, there are several other notable shareholders. The prospectus discloses that Xin Yonghong and Xin Cheng are father and son, jointly holding 10.67% of the company’s shares. Xin Yonghong has a strong background in the postal system, having served as deputy director of Dongguan Postal Bureau and general manager of Guangdong Postal Express Logistics Co., Ltd. Dongguan branch.

Another key group includes Wang Baoan and Wang Qiuyun, a married couple. They hold a combined 7.88% of the company’s shares through Dongguan Shangyue and Dongguan Yunzhirui but control as much as 20.70% of the voting rights.

The diverse backgrounds of shareholders also bring diverse interests. According to the prospectus, the company and the actual controller Cheng Tianle have signed agreements with institutional investors such as Suzhou Yuanhai, Dongguan Shangyue, and Dongguan Yunzhirui, which include special rights clauses (hereinafter referred to as special clauses).

Although these clauses have now been terminated, they included “restoration clauses”: if the company’s IPO (initial public offering) fails or the company does not achieve qualified listing before December 31, 2025, these repurchase clauses will automatically be reinstated, and investors have the right to require Cheng Tianle to personally fulfill the share repurchase obligations.

It is worth noting that 2025 has passed, but the prospectus does not clearly state whether these repurchase clauses have been triggered or whether they pose potential pressure on the company’s subsequent development.

2024 sales expenses nearly 15 times R&D expenses

From 2022 to 2024, Shangrui Technology’s operating income increased from 1.2 billion yuan to 1.532 billion yuan, and net profit attributable to the parent also grew from 77.04 million yuan to 106 million yuan. The company also provided an optimistic forecast for 2025, with full-year revenue expected to reach 1.72 to 1.795 billion yuan.

However, beneath the surface of growth, two contrasting data points have sparked market doubts about its “innovation-driven” positioning. The first contrast is that R&D expenses are even less than a fraction of sales expenses.

As a high-tech enterprise claiming to be driven by “product innovation,” from 2022 to 2024, the company’s R&D expenses grew slowly from 18.98 million yuan to 26.87 million yuan, always accounting for about 1.6% of revenue, only barely increasing to 2.63% in the first half of 2025. In stark contrast, sales expenses have consistently hovered around 300 million yuan, reaching 399 million yuan in 2024, nearly 15 times the R&D expenses.

This “heavy marketing, light R&D” structure reveals the essence of the company’s current growth path: heavily relying on marketing promotion and traffic acquisition rather than product technological innovation. Although high platform and warehousing costs are common in cross-border e-commerce, such a disproportionate investment ratio under the “product innovation” positioning inevitably raises market doubts about its technological authenticity.

The second contrast: the proportion of revenue from own brands continues to decline, contrary to strategic direction. The prospectus clearly states that the company pursues a development strategy of “mainly own brands, supplemented by manufacturing brands.” However, data shows that the revenue from the company’s core value-bearing own brands has fallen from 73.14% to 59.38%. This means nearly 40% of the revenue increasingly depends on lower-value, more substitutable “manufacturing brands.”

This model has also attracted regulatory attention. Recently, the Beijing Stock Exchange inquiry letter requested the company to clarify its innovation characteristics and update explanations regarding compliance with national industrial policies and the Beijing Stock Exchange’s positioning.

Regarding Shangrui Technology’s listing on the Beijing Stock Exchange, the Daily Economic News reporter contacted the company and sent an interview email. On March 13, the company replied that relevant questions could be referenced in the prospectus and subsequent public information from the Beijing Stock Exchange.

Daily Economic News

View Original
This page may contain third-party content, which is provided for information purposes only (not representations/warranties) and should not be considered as an endorsement of its views by Gate, nor as financial or professional advice. See Disclaimer for details.
  • Reward
  • Comment
  • Repost
  • Share
Comment
Add a comment
Add a comment
No comments
  • Pin