يُزعم أن سولانا على الإيثريوم، تجمع سلسلة “ثور” إكليبس في آخر AMA لمجتمع Discord أكثر من 1000 شخص للمشاركة، حيث تم الكشف عن أن Ticker لعملة TGE هو $ES، مما يشير أيضًا إلى أن TGE لإكليبس قد يقترب. ستقدم هذه المقالة مقدمة أولية عن هذه “السلسلة الخضراء” وما هي؟ وكيف تبرز وسط عدد من Layer2؟
!
ماذا يعني Eclipse؟
Eclipse هو منصة بلوكتشين تم تطويرها بواسطة Eclipse Labs، تعمل على الطبقة الثانية من إيثيريوم، وهي أول سلسلة SVM مسموح بها على إيثيريوم L2. هدفها هو دمج القدرة على التنفيذ السريع لـ Solana مع سيولة وأمان إيثيريوم، لتوفير بيئة فعالة ومستقرة للمطورين لبناء تطبيقات لامركزية.
حيث أن Vijay Chetty هو الرئيس التنفيذي لشركة Eclipse، وكان سابقًا مدير تطوير الأعمال في Uniswap و dYdX، وعمل أيضًا في بلاك روك و Ripple. أما الممثل الفني الرئيسي Ben Livshits فهو أيضًا ذو خبرة كبيرة، حيث شغل منصب نائب رئيس أبحاث zkSync، والعالم الرئيسي في متصفح Brave، وعمل سابقًا كعالم أبحاث في مختبرات مايكروسوفت، وهو أيضًا أستاذ مساعد في كلية إمبريال كوليدج بلندن.
حتى الآن، تم تنفيذ ثلاث جولات تمويلية، حيث تم جمع 50 مليون دولار في الجولة الأخيرة (الجولة A) بتقييم قدره 1 مليار دولار، بقيادة مستثمرين معروفين مثل HackVC وPolyChain، مع مشاركة OKX Ventures وBankless Ventures وDelphi Digital. تشكيل الفريق الفاخر مع تشكيل التمويل الفاخر جعل السوق مليئاً بالتوقعات حول Eclipse.
!
تجدر الإشارة إلى تميمة Eclipse المعروفة “Turbo the Cow” ، المستوحاة من نموذج التسلسل القوي “جهاز التسلسل السمين” من Eclipse ، والذي يعتبر جزءا مهما من الأساس التقني للمنصة ، مما يجعل هذه التميمة أيضا أكثر من شخصية أساسية.
!
منذ إطلاق الشبكة الرئيسية في نوفمبر من العام الماضي، حققت المنصة إيرادات قدرها 930 ايثر، ولديها أكثر من 467,000 عضو في Discord، ويشارك فيها أكثر من مليون محفظة، حيث تم معالجة أكثر من 17 مليار صفقة. تعالج Eclipse أكثر من 250 مليون صفقة يوميًا، وقد تجاوز حجم التداول على DEX 911 مليون دولار، ويتراوح عدد الصفقات اليومية بين 120 مليون و240 مليون صفقة.
!
إثيريوم على Solana؟
بالنسبة لشخص يرغب في أمان و سيولة ايثريوم وأيضًا سرعة معالجة سولانا، كيف تحقق Eclipse ذلك؟ هنا يجب أن نذكر مفهوم GSVM “GigaScale Virtual Machine” الذي قدمته الجهة الرسمية.
!
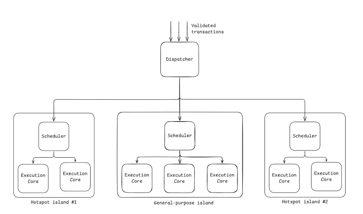
تقيد Layer2 التقليدي من ETH مثل “Optimistic Rollup” بالتنفيذ التسلسلي لـ EVM والتوافق مع الأجهزة، لذلك أنشأت Eclipse GSVM من خلال التصميم المتعاون بين البرمجيات والأجهزة والتحسين عبر الطبقات، مما يتوافق مباشرة مع “Sealevel runtime المتوازي” الخاص بـ Solana، ولكن يتم تنفيذه بشكل L2. هذا يمنحه أيضًا مزايا كلا السلسلتين، حيث توجد أربعة نقاط ابتكار رئيسية “التصميم المتعاون بين البرمجيات والأجهزة”، “التوسع الديناميكي وعزل النقاط الساخنة”، “التحسين عبر الطبقات”، “التجريد الحسابي والتوازي”، مما يخلق له حصنًا على المستوى التكنولوجي.
!
بصورة بسيطة، إذا اعتبرنا إثيريوم كطريق رئيسي قديم في المدينة “بقاعدة مرور صارمة ورسوم مرتفعة”، وSolana كطريق سريع ألماني “بمسارات متعددة تعمل بالتوازي، ورسوم منخفضة”، فإن Eclipse هو الطريق السريع الذي تم إنشاؤه على الطريق الرئيسي، ويجب أن تمر جميع المداخل والمخارج عبر الطريق الرئيسي.
«تصميم متزامن للبرمجيات والأجهزة» يتيح للسيارات تثبيت محرك ذكي «GPU/FPGA» و نظام الملاحة الآلية «SmartNICs»، حيث يتم ضبط السرعة تلقائيًا وفقًا لحالة الطريق، وعندما تمر شاحنة «صفقات العقود المعقدة» سيتم فتح ممر خاص وتوفير تسريع قدرة الحوسبة، بينما «صفقات العقود البسيطة» تحتاج فقط استخدام الممر السريع العام. أما «التوسع الديناميكي والعزل عن النقاط الساخنة» فيعمل على زيادة عدد ممرات الطريق السريع مباشرة خلال فترات الذروة من خلال تخصيص ديناميكي لوحدات المعالجة المركزية، وإذا كان هناك مشروع ساخن يمكن عزل هذه المنطقة من المرور لتوفير الموارد دون التأثير على تشغيل السلسلة بأكملها. بينما «تحسين الطبقات المتعددة» يعمل على تبادل البيانات بين محطات الوقود ومحطات الصيانة بشكل فوري. من خلال استباق بيانات المعاملات لإبلاغ «محطة الوقود» بالاستعداد مسبقًا لتوفير الغاز، وباستخدام الذكاء الاصطناعي «تعزيز الجدولة»، يمكن توقع مسبقًا الأجزاء التي قد تتعرض للازدحام أو التلف. بينما «الحسابات خارج السلسلة + الإثباتات على السلسلة» يمكن أن يتولى حسابات معقدة خارج السلسلة، حيث يقوم «الطريق السريع لإيثريوم» بتمرير المركبات عبر التحقق من لوحة الأرقام «إثبات ZK».
من خلال المسار أعلاه، تقوم Eclipse برفع أمان البيانات وكفاءة المعالجة إلى أعلى مستوى، مما يمكّنها من معالجة المزيد من التطبيقات واسعة الانتشار، مما يجعلها أكثر ملاءمة لعصر تطبيقات blockchain الحالي.
!
مشروع إيكليبس البيئي
حتى الآن، جذبت منظومة Eclipse أكثر من 60 dApps ومقدمي خدمات، تغطي مجالات مثل DeFi، الألعاب، وتطبيقات المستهلك. فيما يلي، تقدم BlockBeats بعض المعلومات الإضافية حول بعض المشاريع الأصلية.
!
NFT بيئة
نادي ما بعد المدرسة
سلسلة OG Genesis الرسمية من Eclipse “After School Club”، تحتوي على 10,000 قطعة، وسعر الأرض الحالي هو 0.49ETH، وذُكر في AMA الرسمي أنه سيكون هناك نسبة معينة من الإعلانات، لكن التفاصيل غير معروفة. سعر الأرض الحالي مرتفع بالفعل، إذا كنت ترغب في المشاركة، يرجى التفكير بحذر في تقلبات السوق.
!
نطاق
Scope هو منصة إطلاق NFT و سوق ثانوي للتداول لـ Eclipse. لديها خلفية رسمية قوية، مثل NFT ASC الرسمي الذي يتم إصداره على هذه المنصة، ونموذج التفاعل هو تداول NFT و Mint NFT ولكن المشاريع الجديدة ليست كثيرة في الوقت الحالي.
!
سوق النعناع
تم إطلاق منصة NFT بدون إذن التي أصدرتها HorseLabs رسميًا في 28 مارس، حيث قامت الفريق أيضًا بإنشاء منصة لإطلاق NFT وMeme.
!
بيئة GameFi
أرسل Arcade
SendArcade هي منصة ألعاب مبتكرة على البلوكشين تعمل على شبكة Solana وEclipse Mainnet، وقد أطلقتها شركة Send. يعرف اللاعبون الذين هم على دراية بإيكولوجيا Solana أن Send هي محطة انتقال مهمة في دفع AI، حيث تتحمل مسؤولية مسابقات الهاكاثون الخاصة بإيكولوجيتها وأطلقت مجموعة On-Chain الخاصة بـ Solana. في الشهر الماضي، تجاوز عدد لاعبي Send Arcade على Eclipse 45000 لاعب.
!
تيربو تاب
TurboTap هو لعبة تربية ثور رسمية من Eclipse، وهي تتعلق بتربية الشخصية المذكورة أعلاه “Turbo Cow”، وتعتبر واحدة من GameFi التي يجب المشاركة فيها في هذا النظام البيئي الحالي. ببساطة، طريقة اللعب هي تربية الثيران، كل ما تحتاجه هو وجود أموال في المحفظة أو البروتوكول، يمكنك الحصول بشكل مباشر على العشب “مثل الحصول على نقاط PP من خلال الاحتفاظ بالعملة في Sonic”، وتستخدم اللعبة لتحويل نقاط Eclipse “توقعات الإيهام” إلى مخزون الأموال على السلسلة.
!
القنفذ
Hedegehog تعادل PolyMarket من Eclipse، حيث يمكن للمستخدمين المراهنة على مواضيع توقعات متعددة وجني الأرباح.
!
نظام DeFi
أسترول
Astrol هو بروتوكول الإقراض الأصلي على نظام Eclipse البيئي، وهم حاليا يقومون بحملة نقاط، حيث يمكن للمستخدمين في Astrol الحصول على عوائد الإقراض، بالإضافة إلى الحصول على توزيع عملات في المستقبل.
!
ثابت
Invariant هو بروتوكول Dex الأصلي في نظام Eclipse البيئي، أثناء التفاعل، يمكن أن تحصل بعض برك السيولة على توقعات توزيع الجوائز من أنشطة نقاط المنصة في نفس الوقت.
!
أومبرا
DEX الأصلي Eclipse الذي يشارك بعمق في النظام البيئي، تعاون مؤخرًا مع Astrol وNucleus بالإضافة إلى Eclipse الرسمي، وعند إنشاء تجمع LP، يمكن الحصول على نقاط من المنصتين المذكورتين بالإضافة إلى تعزيز نقاط لعبة تربية الثور الرسمية Turbo Tap.
!
ميمي إيكو
قتال.ثور
Fight.Horse كمنصة إطلاق Meme الأصلية لـ SVM، هو منتج من HorseLab جنبًا إلى جنب مع Minty.Market المذكورة أعلاه، هو الآن متاح فقط على Eclipse. على الرغم من أن ثقافة MemeCoin والبنية التحتية في نظام Eclipse البيئي لم تنتشر بعد، إلا أن اللوحات الأساسية والبوتات المدعومة لا تزال قليلة، لكن سهولة استخدام Solana جنبًا إلى جنب مع مفهوم السيولة في إثيريوم يجعل الأمر مثيرًا للاهتمام. إذا حصل النظام البيئي على مزيد من الدعم، يجب أن يصبح槽 جيد للسيولة.
!
Eclipse “Turbo the Cow” أصبح قريبًا من الانطلاق، وTGE على الأبواب، في ظل هذا العدد الكبير من Layer2 في السوق، سيكون Eclipse كما تقول روايته، يحتل سيولة إيثريوم ويجلب عصرًا جديدًا من تطبيقات البلوكشين عالية الأداء، أو مثل معظم L2 يسير نحو الانحدار. كل شيء لا يزال غير مؤكد، ولكن مع التوجه التدريجي نحو اعتماد أكبر، فإن ظهور تقنيات جديدة أمر ضروري، ولا شك أن Eclipse قد ساهمت بدورها في ذلك.
قد تحتوي هذه الصفحة على محتوى من جهات خارجية، يتم تقديمه لأغراض إعلامية فقط (وليس كإقرارات/ضمانات)، ولا ينبغي اعتباره موافقة على آرائه من قبل Gate، ولا بمثابة نصيحة مالية أو مهنية. انظر إلى إخلاء المسؤولية للحصول على التفاصيل.
«سلسلة الثور الخضراء» Eclipse TGE قادمة، هل جاء المنقذ الجديد لإثيريوم؟
يُزعم أن سولانا على الإيثريوم، تجمع سلسلة “ثور” إكليبس في آخر AMA لمجتمع Discord أكثر من 1000 شخص للمشاركة، حيث تم الكشف عن أن Ticker لعملة TGE هو $ES، مما يشير أيضًا إلى أن TGE لإكليبس قد يقترب. ستقدم هذه المقالة مقدمة أولية عن هذه “السلسلة الخضراء” وما هي؟ وكيف تبرز وسط عدد من Layer2؟
!
ماذا يعني Eclipse؟
Eclipse هو منصة بلوكتشين تم تطويرها بواسطة Eclipse Labs، تعمل على الطبقة الثانية من إيثيريوم، وهي أول سلسلة SVM مسموح بها على إيثيريوم L2. هدفها هو دمج القدرة على التنفيذ السريع لـ Solana مع سيولة وأمان إيثيريوم، لتوفير بيئة فعالة ومستقرة للمطورين لبناء تطبيقات لامركزية.
حيث أن Vijay Chetty هو الرئيس التنفيذي لشركة Eclipse، وكان سابقًا مدير تطوير الأعمال في Uniswap و dYdX، وعمل أيضًا في بلاك روك و Ripple. أما الممثل الفني الرئيسي Ben Livshits فهو أيضًا ذو خبرة كبيرة، حيث شغل منصب نائب رئيس أبحاث zkSync، والعالم الرئيسي في متصفح Brave، وعمل سابقًا كعالم أبحاث في مختبرات مايكروسوفت، وهو أيضًا أستاذ مساعد في كلية إمبريال كوليدج بلندن.
حتى الآن، تم تنفيذ ثلاث جولات تمويلية، حيث تم جمع 50 مليون دولار في الجولة الأخيرة (الجولة A) بتقييم قدره 1 مليار دولار، بقيادة مستثمرين معروفين مثل HackVC وPolyChain، مع مشاركة OKX Ventures وBankless Ventures وDelphi Digital. تشكيل الفريق الفاخر مع تشكيل التمويل الفاخر جعل السوق مليئاً بالتوقعات حول Eclipse.
!
تجدر الإشارة إلى تميمة Eclipse المعروفة “Turbo the Cow” ، المستوحاة من نموذج التسلسل القوي “جهاز التسلسل السمين” من Eclipse ، والذي يعتبر جزءا مهما من الأساس التقني للمنصة ، مما يجعل هذه التميمة أيضا أكثر من شخصية أساسية.
!
منذ إطلاق الشبكة الرئيسية في نوفمبر من العام الماضي، حققت المنصة إيرادات قدرها 930 ايثر، ولديها أكثر من 467,000 عضو في Discord، ويشارك فيها أكثر من مليون محفظة، حيث تم معالجة أكثر من 17 مليار صفقة. تعالج Eclipse أكثر من 250 مليون صفقة يوميًا، وقد تجاوز حجم التداول على DEX 911 مليون دولار، ويتراوح عدد الصفقات اليومية بين 120 مليون و240 مليون صفقة.
!
إثيريوم على Solana؟
بالنسبة لشخص يرغب في أمان و سيولة ايثريوم وأيضًا سرعة معالجة سولانا، كيف تحقق Eclipse ذلك؟ هنا يجب أن نذكر مفهوم GSVM “GigaScale Virtual Machine” الذي قدمته الجهة الرسمية.
!
تقيد Layer2 التقليدي من ETH مثل “Optimistic Rollup” بالتنفيذ التسلسلي لـ EVM والتوافق مع الأجهزة، لذلك أنشأت Eclipse GSVM من خلال التصميم المتعاون بين البرمجيات والأجهزة والتحسين عبر الطبقات، مما يتوافق مباشرة مع “Sealevel runtime المتوازي” الخاص بـ Solana، ولكن يتم تنفيذه بشكل L2. هذا يمنحه أيضًا مزايا كلا السلسلتين، حيث توجد أربعة نقاط ابتكار رئيسية “التصميم المتعاون بين البرمجيات والأجهزة”، “التوسع الديناميكي وعزل النقاط الساخنة”، “التحسين عبر الطبقات”، “التجريد الحسابي والتوازي”، مما يخلق له حصنًا على المستوى التكنولوجي.
!
بصورة بسيطة، إذا اعتبرنا إثيريوم كطريق رئيسي قديم في المدينة “بقاعدة مرور صارمة ورسوم مرتفعة”، وSolana كطريق سريع ألماني “بمسارات متعددة تعمل بالتوازي، ورسوم منخفضة”، فإن Eclipse هو الطريق السريع الذي تم إنشاؤه على الطريق الرئيسي، ويجب أن تمر جميع المداخل والمخارج عبر الطريق الرئيسي.
«تصميم متزامن للبرمجيات والأجهزة» يتيح للسيارات تثبيت محرك ذكي «GPU/FPGA» و نظام الملاحة الآلية «SmartNICs»، حيث يتم ضبط السرعة تلقائيًا وفقًا لحالة الطريق، وعندما تمر شاحنة «صفقات العقود المعقدة» سيتم فتح ممر خاص وتوفير تسريع قدرة الحوسبة، بينما «صفقات العقود البسيطة» تحتاج فقط استخدام الممر السريع العام. أما «التوسع الديناميكي والعزل عن النقاط الساخنة» فيعمل على زيادة عدد ممرات الطريق السريع مباشرة خلال فترات الذروة من خلال تخصيص ديناميكي لوحدات المعالجة المركزية، وإذا كان هناك مشروع ساخن يمكن عزل هذه المنطقة من المرور لتوفير الموارد دون التأثير على تشغيل السلسلة بأكملها. بينما «تحسين الطبقات المتعددة» يعمل على تبادل البيانات بين محطات الوقود ومحطات الصيانة بشكل فوري. من خلال استباق بيانات المعاملات لإبلاغ «محطة الوقود» بالاستعداد مسبقًا لتوفير الغاز، وباستخدام الذكاء الاصطناعي «تعزيز الجدولة»، يمكن توقع مسبقًا الأجزاء التي قد تتعرض للازدحام أو التلف. بينما «الحسابات خارج السلسلة + الإثباتات على السلسلة» يمكن أن يتولى حسابات معقدة خارج السلسلة، حيث يقوم «الطريق السريع لإيثريوم» بتمرير المركبات عبر التحقق من لوحة الأرقام «إثبات ZK».
من خلال المسار أعلاه، تقوم Eclipse برفع أمان البيانات وكفاءة المعالجة إلى أعلى مستوى، مما يمكّنها من معالجة المزيد من التطبيقات واسعة الانتشار، مما يجعلها أكثر ملاءمة لعصر تطبيقات blockchain الحالي.
!
مشروع إيكليبس البيئي
حتى الآن، جذبت منظومة Eclipse أكثر من 60 dApps ومقدمي خدمات، تغطي مجالات مثل DeFi، الألعاب، وتطبيقات المستهلك. فيما يلي، تقدم BlockBeats بعض المعلومات الإضافية حول بعض المشاريع الأصلية.
!
NFT بيئة
نادي ما بعد المدرسة
سلسلة OG Genesis الرسمية من Eclipse “After School Club”، تحتوي على 10,000 قطعة، وسعر الأرض الحالي هو 0.49ETH، وذُكر في AMA الرسمي أنه سيكون هناك نسبة معينة من الإعلانات، لكن التفاصيل غير معروفة. سعر الأرض الحالي مرتفع بالفعل، إذا كنت ترغب في المشاركة، يرجى التفكير بحذر في تقلبات السوق.
!
نطاق
Scope هو منصة إطلاق NFT و سوق ثانوي للتداول لـ Eclipse. لديها خلفية رسمية قوية، مثل NFT ASC الرسمي الذي يتم إصداره على هذه المنصة، ونموذج التفاعل هو تداول NFT و Mint NFT ولكن المشاريع الجديدة ليست كثيرة في الوقت الحالي.
!
سوق النعناع
تم إطلاق منصة NFT بدون إذن التي أصدرتها HorseLabs رسميًا في 28 مارس، حيث قامت الفريق أيضًا بإنشاء منصة لإطلاق NFT وMeme.
!
بيئة GameFi
أرسل Arcade
SendArcade هي منصة ألعاب مبتكرة على البلوكشين تعمل على شبكة Solana وEclipse Mainnet، وقد أطلقتها شركة Send. يعرف اللاعبون الذين هم على دراية بإيكولوجيا Solana أن Send هي محطة انتقال مهمة في دفع AI، حيث تتحمل مسؤولية مسابقات الهاكاثون الخاصة بإيكولوجيتها وأطلقت مجموعة On-Chain الخاصة بـ Solana. في الشهر الماضي، تجاوز عدد لاعبي Send Arcade على Eclipse 45000 لاعب.
!
تيربو تاب
TurboTap هو لعبة تربية ثور رسمية من Eclipse، وهي تتعلق بتربية الشخصية المذكورة أعلاه “Turbo Cow”، وتعتبر واحدة من GameFi التي يجب المشاركة فيها في هذا النظام البيئي الحالي. ببساطة، طريقة اللعب هي تربية الثيران، كل ما تحتاجه هو وجود أموال في المحفظة أو البروتوكول، يمكنك الحصول بشكل مباشر على العشب “مثل الحصول على نقاط PP من خلال الاحتفاظ بالعملة في Sonic”، وتستخدم اللعبة لتحويل نقاط Eclipse “توقعات الإيهام” إلى مخزون الأموال على السلسلة.
!
القنفذ
Hedegehog تعادل PolyMarket من Eclipse، حيث يمكن للمستخدمين المراهنة على مواضيع توقعات متعددة وجني الأرباح.
!
نظام DeFi
أسترول
Astrol هو بروتوكول الإقراض الأصلي على نظام Eclipse البيئي، وهم حاليا يقومون بحملة نقاط، حيث يمكن للمستخدمين في Astrol الحصول على عوائد الإقراض، بالإضافة إلى الحصول على توزيع عملات في المستقبل.
!
ثابت
Invariant هو بروتوكول Dex الأصلي في نظام Eclipse البيئي، أثناء التفاعل، يمكن أن تحصل بعض برك السيولة على توقعات توزيع الجوائز من أنشطة نقاط المنصة في نفس الوقت.
!
أومبرا
DEX الأصلي Eclipse الذي يشارك بعمق في النظام البيئي، تعاون مؤخرًا مع Astrol وNucleus بالإضافة إلى Eclipse الرسمي، وعند إنشاء تجمع LP، يمكن الحصول على نقاط من المنصتين المذكورتين بالإضافة إلى تعزيز نقاط لعبة تربية الثور الرسمية Turbo Tap.
!
ميمي إيكو
قتال.ثور
Fight.Horse كمنصة إطلاق Meme الأصلية لـ SVM، هو منتج من HorseLab جنبًا إلى جنب مع Minty.Market المذكورة أعلاه، هو الآن متاح فقط على Eclipse. على الرغم من أن ثقافة MemeCoin والبنية التحتية في نظام Eclipse البيئي لم تنتشر بعد، إلا أن اللوحات الأساسية والبوتات المدعومة لا تزال قليلة، لكن سهولة استخدام Solana جنبًا إلى جنب مع مفهوم السيولة في إثيريوم يجعل الأمر مثيرًا للاهتمام. إذا حصل النظام البيئي على مزيد من الدعم، يجب أن يصبح槽 جيد للسيولة.
!
Eclipse “Turbo the Cow” أصبح قريبًا من الانطلاق، وTGE على الأبواب، في ظل هذا العدد الكبير من Layer2 في السوق، سيكون Eclipse كما تقول روايته، يحتل سيولة إيثريوم ويجلب عصرًا جديدًا من تطبيقات البلوكشين عالية الأداء، أو مثل معظم L2 يسير نحو الانحدار. كل شيء لا يزال غير مؤكد، ولكن مع التوجه التدريجي نحو اعتماد أكبر، فإن ظهور تقنيات جديدة أمر ضروري، ولا شك أن Eclipse قد ساهمت بدورها في ذلك.